学院長のコメント
当校は1988年の開校以来『日本語教育を基軸にして、異文化を理解し、国際社会に貢献できる人材を育成する』をモットーとして、グローバル社会を逞しく生き抜く、豊かな教養と人間性を備えた人材を数多く輩出しています。
日本の大学などで支障なく専門知識を学び、社会モラルやマナーを理解することが出来る日本語能力を高める為に、当校で最初の一歩を踏み出しましょう。
将来、大学から飛び出し、自分の祖国と日本の各分野における、国際交流に貢献できる人材になっていただきたいと願っています。
開校以来、日中友好、国際親善のために学校の発起、発展に貢献していただいた先輩諸氏に深く尊敬と感謝の意を表し、建学時の理念を教職員一同で守り育てることでご恩返しをしたいと念じています。
学院の特色
良好な環境
本校は東京の中心的な町、新宿区、渋谷区、中野区の堺にあり、学校の近くには、図書館、コンビニ、郵便局、スーパーマーケット。中野地域センター、地下鉄、バスなどがあります。生活面において非常に便利で、交通の便も良好です。
優秀な講師
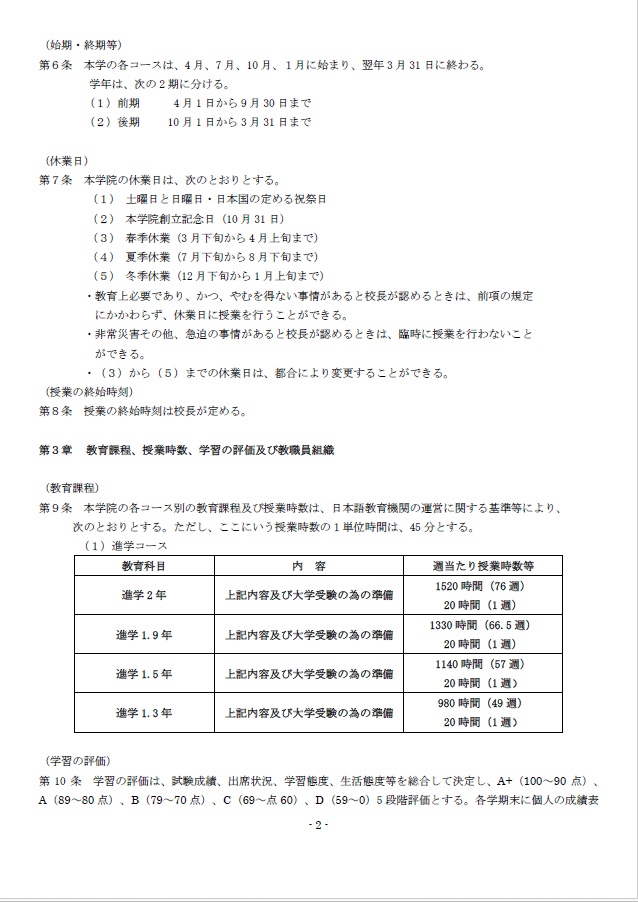
本校は1988年に設立し、33年の歴史があります。160名の学生定員で、小規模でありますが、大学教授、博士号を持つ教員と日本語教育能力資格持つ・経験豊かな人材からなっており、教育質を重視する学校であります。学生の特徴を把握した上で、適切な指導をしています。その為、国立大学、一流私立大学への進学のための日本留学試験を重視し、高い点数を取れる指導ができます。また大学院に進学したい希望者を小人数クラスにし、独自な小論文の作成及び研究計画、面接などをサポートします。
学院案内
学則










